雙通道H橋電流控制電機驅動器是一種電子電路,用于獨立控制兩個直流電機的方向、速度和制動。它基于H橋拓撲結構,每個通道包含四個開關元件(如MOSFET或晶體管),形成一個“H”形電路,電機作為負載連接在橋臂上。?
雙通道設計允許同時控制兩個電機,每個通道獨立工作。例如,一個通道控制電機1,另一個控制電機2,通過各自的PWM信號和方向控制實現多軸運動(如機器人輪子驅動)。?電流控制通常通過檢測電機電流反饋(如使用采樣電阻)來調節PWM,確保輸出電流穩定,避免過載。?
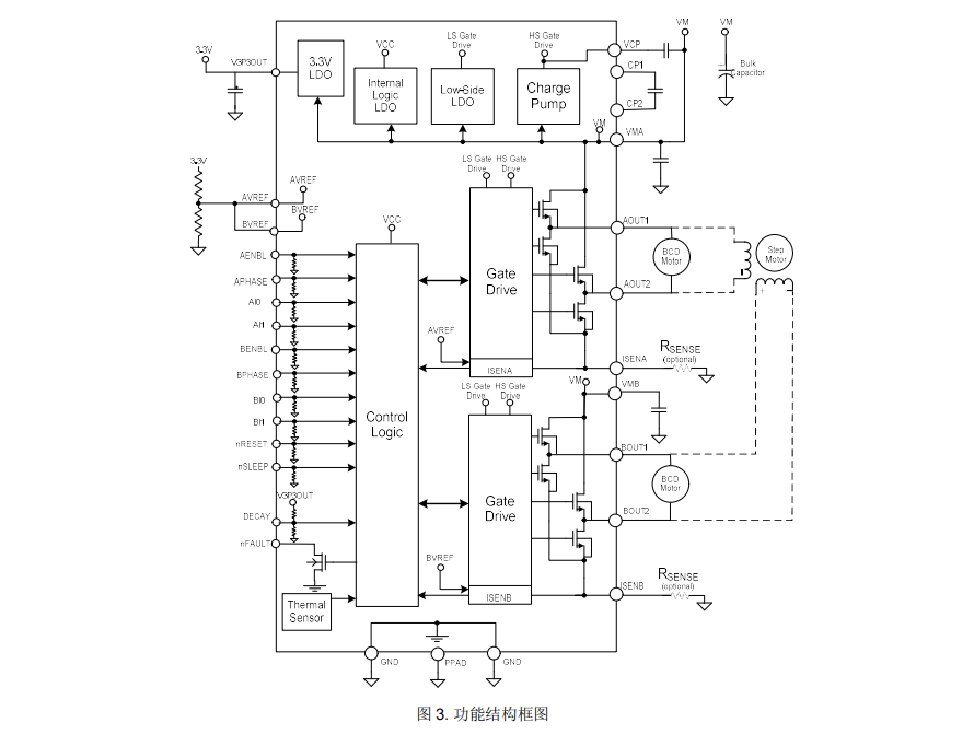
工采網代理的SS8812T是一款為打印機和其它電機一體化應用提供一種雙通道集成電機驅動方案。SS8812T有兩路H橋驅動,每個H橋可提供較大輸出電流1.6A (在24V和Ta=25°C適當散熱條件下),可驅動兩個刷式直流電機,或者一個雙極步進電機,或者螺線管或者其它感性負載。雙極步進電機可以以整步、2細分、4細分運行,或者用軟件實現高細分。
電機驅動芯片SS8812T的每一個H橋的功率輸出模塊由N型功率MOSFET組成。每個H橋包含整流電路和限流電路。簡單的并行數字控制接口,衰減模式可選擇為快衰減,慢衰減和混合衰減。SS8812T提供一種帶有裸露焊盤的eTSSOP28封裝,能有效改善散熱性能,且是無鉛產品,引腳框架采用100%無錫電鍍。
SS8812T是一個用于雙極步進電機或有刷直流電機的集成電機驅動方案。內部集成了兩個NMOS H橋、電流 檢測、調節電路,和詳細的故障檢測。一個簡單的PWM接口可以方便地連接到外部數字控制器,并且使用較少接口資源。故障指示引腳(nFAULT)當設備進入故障狀態時提供標志位。
繞組電流控制允許外部控制器調整提供給電機的可調電流。電流調整是高度可配置的,以及根據應用程序的要求選擇三種衰變模式:快、慢和混合衰減。兩位電流電平控制允許在四種不同電流電平之間切換。當電機不工作時,采用低功耗的睡眠模式允許系統節省功耗。
功能框架圖:
馬達驅動芯片 - SS8812T的特性:
雙通道H橋電流控制電機驅動器
–單個或兩個有刷直流電機
–一個步進電機
PWM 控制接口
固定頻率下電流控制可選擇
– 2bits電流控制,提供4個電流臺階低導通阻抗的金屬氧化物半導體場效應晶體管 (MOSFET)
– 24V,Ta = 25°C 時可實現 1.6A 較大驅動電流
– 24V,Ta= 25°C 時 RDS(on)為 720mΩ(典型值 HS + LS)
8.2~36V工作電壓范圍
睡眠模式低電流
內置3.3V基準電壓
帶散熱片的表面貼裝封裝
保護特性
– 過流保護 (OCP)
– 熱關斷 (TSD)
– 欠壓閉鎖 (UVLO)
– 故障顯示Pin(nFAULT)
工采網提供各類【步進電機-直流有刷電機-無刷電機】驅動芯片可完全PIN TO PIN兼容替代TI德州儀器-NXP-ST意法-ON安森美-MPS芯源-ROHM羅姆-英飛凌等眾多品牌電機驅動芯片.歡迎聯系“在線客服”獲取相關商品、詢價單,申請樣品,期待您的光臨。
轉載請注明出處:傳感器應用_儀表儀器應用_電子元器件產品 – 工采資訊 http://www.iohhome.com/43736.html






