雙通道H橋驅動通過兩個獨立的H橋電路分別控制兩個電機,實現同步正反轉、獨立調速等功能。其核心原理如下:
結構組成:每個通道包含四個開關元件(如MOSFET或IGBT),分為上下橋臂。電機連接在橋臂中間,兩端分別接至左右橋臂。
工作模式:
正轉?:同時導通上半橋的兩個開關管,電流從正電源經電機流向負電源;下半橋開關管保持關閉。
反轉?:同時導通下半橋的兩個開關管,電流方向與正轉相反。
?制動?:短接電機兩端(如導通上下橋臂對應開關管),產生反向電流快速制動。
停止?:關閉所有開關管,電機慣性滑行。
調速方式:通過PWM調節上下橋臂開關管的占空比,控制電機平均電壓實現調速。
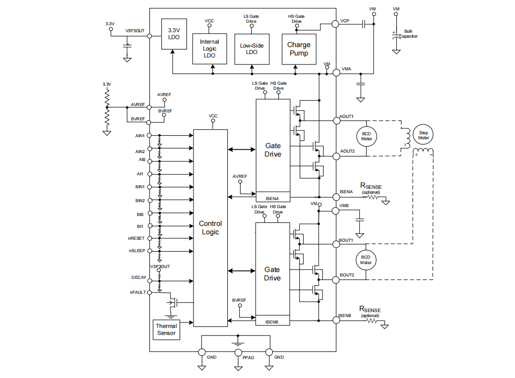
工采電子代理的國產電機驅動芯片 - SS6951A為電機一體化應用提供一種雙通道集成電機驅動方案。SS6951A有兩路H橋驅動,每個H橋可提供較大峰值電流4.0A,可驅動兩個刷式直流電機,或者一個雙極步進電機,或者螺線管或者其它感性負載。雙極步進電機可以以整步、2細分、4細分運行,或者用軟件實現高細分。
SS6951A的每一個H橋的功率輸出模塊由N型功率MOSFET組成。每個H橋包含整流電路和限流電路。簡單的并行數字控制接口,衰減模式可選擇為快衰減,慢衰減和混合衰減。
SS6951A提供了一種低功耗睡眠模式來關斷內部電路,以達到非常低的靜態電流。這種睡眠模式通過設置nSLEEP引腳來實現。內部關斷功能包含過流保護,短路保護,欠壓鎖定保護和過溫保護,并提供一個故障輸出管腳nFAULT引腳。
SS6951A提供一種帶有裸露焊盤的ETSSOP28封裝,能有效改善散熱性能,且是無鉛產品,引腳框架采用100%無錫電鍍。
功能框架圖:
馬達驅動芯片 - SS6951A的特性:
雙通道H橋電流控制電機驅動器
–單個或兩個有刷直流電機
–一個步進電機
PWM 控制接口
固定頻率下電流控制可選擇
– 2 bits電流控制,提供4個電流臺階
低導通阻抗的金屬氧化物半導體場效應晶體管(MOSFET)
– 24V,Ta = 25°C時可實現4.0A較大驅動電流
– 24V,Ta= 25°C時RDS(on)為300mΩ(典型值HS + LS)
較大工作耐壓50V
睡眠模式低電流
內置3.3V基準電壓
帶散熱片的表面貼裝封裝
保護特性
– 過流保護(OCP)
– 熱關斷(TSD)
– 欠壓閉鎖(UVLO)
– 故障顯示Pin(nFAULT)
封裝:ETSSOP28
工采網提供各類【步進電機-直流有刷電機-無刷電機】驅動芯片可完全PIN TO PIN兼容替代TI德州儀器-NXP-ST意法-ON安森美-MPS芯源-ROHM羅姆-英飛凌等眾多品牌電機驅動芯片.歡迎聯系“在線客服”獲取相關商品、詢價單,申請樣品,期待您的光臨。
轉載請注明出處:傳感器應用_儀表儀器應用_電子元器件產品 – 工采資訊 http://www.iohhome.com/42555.html






