H橋電路驅動芯片的工作原理?是通過控制四個晶體管的導通與截止來實現電機的正轉、反轉和停止。H橋電路由四個晶體管(通常為MOSFET)組成,形成“H”型結構。當Q1和Q4導通,Q2和Q3截止時,電機正向旋轉;當Q2和Q3導通,Q1和Q4截止時,電機反向旋轉;當四個晶體管都截止時,電機停止轉動?。
H橋電路的優點:
控制方便,能夠實現電機的正轉、反轉和停止。
適用于多種應用場景,具有較高的靈活性和可靠性。
H橋電路廣泛應用于各種需要電機正反轉控制的場合,如機器人、自動化設備、電動工具等。通過控制輸入信號的時序和占空比,可以實現電機的精確控制?。
工采網代理的電機驅動芯片 - SS6952T為電機一體化應用提供一種大電流單通道集成電機驅動方案。SS6952T有一路H橋驅動,可提供較大峰值電流7A,可驅動一個刷式直流電機,或者螺線管或者其它感性負載。
SS6952T的功率輸出模塊由N型功率MOSFET組成H橋電路,包含整流電路和限流電路。簡單的并行數字控制接口,衰減模式可選擇為快衰減,慢衰減和混合衰減。
SS6952T提供一種帶有裸露焊盤的eTSSOP28封裝,能有效改善散熱性能,且是無鉛產品,引腳框架采用100%無錫電鍍。SS6952T是一個用于雙極步進電機或有刷直流電機的集成電機驅動方案。內部集成了一個NMOS H橋、電流檢測、調節電路,和詳細的故障檢測。
通過電機繞組的電流由固定頻率PWM電流調節或斬波電流來調節。當開啟H橋時,通過繞組電感的電流以一定的速率上升,該速率由直流電壓和繞組電感決定。一旦電流到達當前的斬波閾值,關斷H橋以禁止電流上升,直到下一個PWM周期的開始。
對于步進電機,通常都采用電流調節,可以改變電流以用于微步電機。對于直流電機,電流調節是用來限制電機的啟動和堵轉電流的。
PWM斬波電流由比較器構成,比較器將連接到ISEN引腳的電流感應電阻的電壓,乘以系數5,與參考電壓比較。該參考電壓從VREF引腳輸入,并由2位DAC實現 100%、71%、38%和0的電流比例設定。
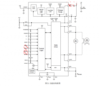
功能框架圖:
馬達驅動芯片 - SS6952T的特性:
單通道H橋電流控制電機驅動器
–單個直流有刷電機
–一個步進電機單相
–PWM控制接口
固定頻率下電流控制可選擇
– 2 bits電流控制,提供4個電流臺階
低導通阻抗的金屬氧化物半導體場效應晶體管(MOSFET)
– 24V,Ta = 25°C時可實現7.0A較大驅動電流(在保證散熱良好條件下)
– 24V,Ta= 25°C時 RDS(HS+LS)為150mΩ(典型值HS + LS)
較大供電耐壓 50V
睡眠模式低電流
內置 3.3V 基準電壓
帶散熱片的表面貼裝封裝
保護特性
– 過流保護 (OCP)
– 熱關斷 (TSD)
– 欠壓閉鎖 (UVLO)
– 故障顯示 Pin(nFAULT)
工采網提供各類【步進電機-直流有刷電機-無刷電機】驅動芯片可完全PIN TO PIN兼容替代TI德州儀器-NXP-ST意法-ON安森美-MPS芯源-ROHM羅姆-英飛凌等眾多品牌電機驅動芯片.歡迎聯系“在線客服”獲取相關商品、詢價單,申請樣品,期待您的光臨。
轉載請注明出處:傳感器應用_儀表儀器應用_電子元器件產品 – 工采資訊 http://www.iohhome.com/41345.html






