高隔離光電耦合器通過電-光-電轉換實現信號傳輸,其核心原理基于光電效應:
輸入信號轉換?:輸入電信號驅動發光器件(如發光二極管),將其轉換為光信號。 ?
光信號傳輸?:光信號通過透明絕緣介質傳遞至受光器件(如光敏二極管、光敏三極管)。
輸出信號轉換?:受光器件將光信號轉換為電信號并放大輸出,完成電隔離傳輸。
關鍵特性:
電氣隔離?:通過光信號作為媒介,完全切斷輸入與輸出電路的直接電氣連接,避免高壓竄擾或地線干擾。
高可靠性?:采用密閉封裝結構,確保光信號傳輸穩定,適用于工業控制、醫療設備等對信號隔離要求高的場景。
廣泛應用于工業控制系統、通信系統、電源管理等領域,例如在高壓設備與低壓信號電路之間實現有效隔離,保障信號傳輸的準確性和設備安全性。
工采網代理的光耦合器 - 6N137系列采用砷化鋁鎵紅外發光二極管作為發射器,該發射器通過光學耦合方式與硅高速集成光電探測器邏輯門相連,并配備具有不同引腳配置選項的塑料DIP8封裝,其輸出端具有頻閃功能。
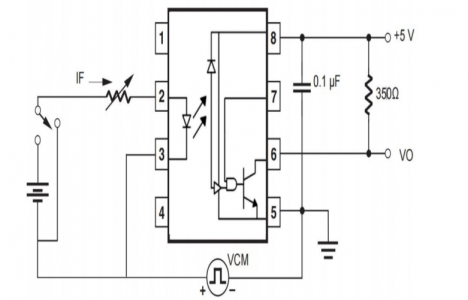
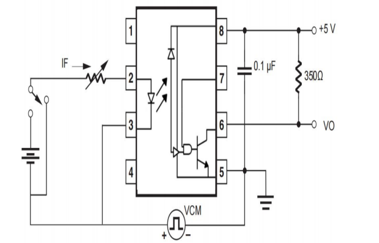
抗擾度測試電路:
光耦 - 6N137的特性:
高隔離度5000 VRMS
帶邏輯門輸出的直流輸入
工作溫度范圍- 40°C至100°C
REACH合規性
無鹵素(可選)
MSL class 1
監管審批(待批準)
-UL - UL1577
-VDE - EN60747-5-5(VDE0884-5)
-CQC - GB4943.1
光電耦合器 - 6N137的應用:
接地回路消除
LSTTL到TTL、LSTTL或CMOS
線路接收器,數據傳輸
數據復用
開關電源
脈沖變壓器更換
計算機外圍接口
安芯微在國產光耦合器領域頗有建樹,技術以及產品方面已經很完善,如果想了解更多光耦合器的技術資料,請登錄工采網官網進行咨詢。
轉載請注明出處:傳感器應用_儀表儀器應用_電子元器件產品 – 工采資訊 http://www.iohhome.com/42705.html






