薄膜晶體管液晶顯示器(英語:Thin film transistor liquid crystal display,常簡稱為TFT-LCD)是多數液晶顯示器的一種,它使用薄膜晶體管技術改善影象品質。雖然TFT-LCD被統稱為LCD,不過它是種主動式矩陣LCD,被應用在電視、平面顯示器及投影機上。
TFT-LCD面板可視為兩片玻璃基板中間夾著一層液晶,上層的玻璃基板是彩色濾光片、而下層的玻璃則有晶體管鑲嵌于上。當電流通過晶體管產生電場變化,造成液晶分子偏轉,藉以改變光線的偏極性,再利用偏光片決定像素的明暗狀態。此外,上層玻璃因與彩色濾光片貼合,形成每個像素各包含紅藍綠三顏色,這些發出紅藍綠色彩的像素便構成了面板上的視頻畫面。
圖片來源:無版權圖庫 - Pixabay
薄膜晶體管液晶顯示器技術是一種微電子技術與液晶顯示器技術巧妙結合的技術。 把單晶上進行微電子精細加工的技術,移植到在大面積玻璃上進行薄膜晶體管(TFT)陣列的加工,再將該陣列基板與另一片帶彩色濾色膜的基板,利用與業已成熟的液晶顯示器(LCD)技術,形成一個液晶盒,再經過后工序如偏光片貼覆等過程,形成液晶顯示器件。
電源管理芯片(Power Management Integrated Circuits),是在電子設備系統中擔負起對電能的變換、分配、檢測及其他電能管理的職責的芯片。主要負責識別CPU供電幅值,產生相應的短矩波,推動后級電路進行功率輸出。
電源管理集成電路(IC)是一種芯片,負責電子設備系統中電能的轉換、配電、檢測和其他電源管理。其主要負責將源電壓和電流轉換為可由微處理器、傳感器等負載使用的電源。
?電源管理芯片(PMIC)的核心工作原理是通過電壓轉換、動態調節和保護機制,為電子設備提供穩定可靠的電能管理。?
根據設備負載動態調整供電策略(如待機時降低功耗),延長電池壽命?,F代PMIC常集成多路輸出、數字控制接口和診斷功能,減少外圍電路復雜度。
工采網代理的國產電源管理芯片 - iML1942是一個高度集成的電源管理IC。它具有完整的I2C接口來編程各種參數。iML1942設備包括各種保護功能,如輸入欠壓鎖定(UVLO)和過溫關閉(OTP)。輸出端包括欠壓保護(UVP)和短路保護(SCP)。
PMIC - iML1942有一個WQFN 46針6.5 mm X 4.5 mm,底部暴露的熱墊,以提供較佳的散熱。該設備的額定工作范圍為-40至+85°C溫度范圍。
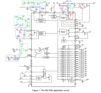
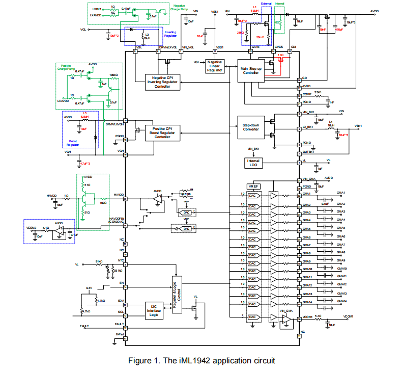
iML1942是一款專為電視和顯示器LCD面板設計的I2C可編程解決方案。該器件包含:一個電流模式升壓穩壓器用于AVDD供電;一個同步降壓轉換器用于VBK1供電;一個可選配的溫度補償升壓穩壓器或電荷泵穩壓器用于VGH供電;一個可選配的溫度補償反相轉換器或負電荷泵穩壓器用于VGL供電;一個負線性穩壓器(VSS1);一個可編程大電流運算放大器用于VCOM1調節;一個可編程數模轉換器用于VCOM2DAC;以及14通道可編程伽馬緩沖器。
該主升壓穩壓器為面板源驅動芯片提供受控電源電壓(內部/外部控制)。它采用電流模式、可編程頻率的脈寬調制架構,以較大化環路帶寬并提供快速瞬態響應。該穩壓器工作于可編程開關頻率(可選500kHz/750kHz),以較小化外部元件并提高效率。其中一位Fsw用于調節開關頻率,包括升壓穩壓器和降壓穩壓器。
典型應用電路圖:
電源管理芯片 - iML1942的特性:
8.6V至14.7V的電視輸入電源電壓范圍
4.3V至6V的輸入電源電壓范圍為MNT
全I2C接口控制
AVDD、VBK1、VGH、VGL、1位可選擇切換頻率(500 kHz/750kHz)
可選的內部或外部MOSFET驅動器增壓調節器的AVDD:
- 13.5V至19.8V的輸出電壓范圍
VBK1的同步吸盤調節器:
- 1.8V至3.35V的輸出電壓范圍
用于HAVDD的大電流可編程放大器:
- 7位分辨率
- ±200mA輸出短路電流
可選的反向調節器轉換器或充電泵調節器的VGL:
- -3V至-18V的輸出電壓范圍
- 溫度補償輸出
VSS1的負線性調節器:
- -3V至-16V的輸出電壓范圍
- 采購和連接能力
可選的增壓調節器或更換泵調節器的VGH:
- 20V至45V的輸出電壓
- 溫度補償輸出
封裝:
-WQFN 6.5x4.5-46
-WQFN 6x6-48L
工采網作為國內工業品批發供應商平臺,所有產品均來自于原始生產廠商直接供貨,給用戶提供高效的技術支持和原廠的質量保證及售后服務,價格優惠歡迎新老戶客咨詢熱線獲取更多更詳細的電源管理芯片(PMIC)產品信息。
轉載請注明出處:傳感器應用_儀表儀器應用_電子元器件產品 – 工采資訊 http://www.iohhome.com/41842.html







