工采電子代理的電平轉換芯片 - iML7278是一個13通道高壓水平移位器的應用程序。該裝置提供一個壓縮邏輯,從定時控制器(TCON)提供的幾個輸入信號輸出信號到顯示面板使用的高電平信號。這種輸出從45V擺動到-20V,高旋轉率和高電流驅動能力,適用于任何類型的GOP/GIP/GOA面板。該裝置還設計了熱保護裝置。iML7278有一個32針薄QFN封裝,較大厚度為0.8mm,可用于超薄液晶面板。
iML7278提供了13個通道的水平移位器,設計來驅動GOA面板。該設備將由定時控制器(TCON)產生的邏輯電平信號轉換為GOA面板所要求的高電平信號。
當VIN超過UVLO時,壓縮GOA邏輯的內部信號ENA將會很高。由于VIN超過UVLO,HC1的輸出應遵循VGL2/~8和VSSG/VSS水平。由于VIN超過UVLO,水平移位器LC1/2、ST1/2和VGL1的輸出應遵循VGL1級。在超過VIN UVLO上升后,HC1到HC8直到接收到第一個YDIO1上升邊才輸出。在VIN >_UVLO上升和LC上升邊緣后,LC1和LC2將遵循LC真值表的瞬態變化。
根據GOA電路的經驗,建議使用1。LC1和LC2比第一個YDIO更早開始工作,到28us;2。在VGH電源準備就緒后,必須發送邏輯信號(YDIO、LC、YCLK)。
推薦的上電序列為VIN(2.6至5.5V)→VGL1→VGL2→VSS→VGH或VIN(2.6至5.5V)→VG1=VGL2→VSS→VGH。
IC設計的關注點是VGL1/2和VSS ESD二極管。負的電壓必須在另一個負電壓之前準備好。
Level shift - iML7278的特性:
2.6V到5.5V的輸入邏輯電平范圍
-15V至40V的輸出電壓范圍
13 Ch液位移位器支架8ChCLK、2CHST、2CHLC、VSSG
保護功能:UVLO、OTP、OCP
支持1 CLK IN,4/6/8 CLK OUT
按1/2/3線路預充電,1/2/4線路接通
符合RoHS標準和無鹵素標準
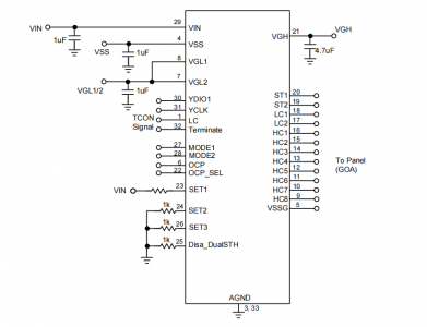
典型應用:
工采網作為國內工業品批發供應商平臺,所有產品均來自于原始生產廠商直接供貨,給用戶提供高效的技術支持和原廠的質量保證及售后服務,價格優惠歡迎新老戶客咨詢熱線獲取更多更詳細的電平轉換芯片(Level shift)產品信息。
轉載請注明出處:傳感器應用_儀表儀器應用_電子元器件產品 – 工采資訊 http://www.iohhome.com/37811.html






