CJC4344是一款立體聲數模轉換芯片,內含插值濾波器、multi bit數模轉換器、輸出模擬濾波器。CJC4344系列支持大部分的音頻數據格式。CJC4344基于一個帶線性模擬低通濾波器的四階multi-bitΔ-Σ調制器,而且本芯片可以通過檢測信號頻率和主時鐘頻率,在2KHz和200KHz之間自動調節采樣率。
由工采網代理提供的CJC4344芯片是一款高質量的專為便攜式多媒體應用而設計的立體聲DAC;有一個完整的、立體聲數字-模擬輸出系統,包括插值、多位D/A轉換和輸出模擬濾波。
DAC是一種將數字信號轉換為模擬信號(以電流、電壓或電荷的形式)的設備。電腦對聲音這種信號不能直接處理,先把它轉化成電腦能識別的數字信號,就要用到聲卡中的DAC,它把聲音信號轉換成數字信號,要分兩步進行,即采樣和轉換。
數字-模擬轉換器(DAC)對數字音頻源如各種CD機、SACD機、便攜播放器和手機等是核心零件之一(雖然不一定貴)。DAC負責把解碼好的數字音頻流,轉換為模擬音頻信號。在這個處理過程中,芯片起到關鍵的作用。
CJC4344采用MSOP10封裝;工作電壓范圍3.0~3.6V;支持所有主要的音頻數據接口格式,并且各個設備只在支持的接口格式上有所不同;該設備包括數字插值、三階多位數模轉換、數字反相位、模擬濾波。CJC4344有一個10針的MSOP包裝在商業(-40°C到+85°C)級。
CJC4344含有數字去加重模塊,可以工作在3.3V 和5V下。這些特性使它成為DVD 播放解碼器、數字通信設備等無線設備的理想選擇。
音頻DAC的意思是即數/模轉換器,一種將數字信號轉換成模擬信號的裝置。DAC的位數越高,信號失真就越小。聲音也更清晰穩定。
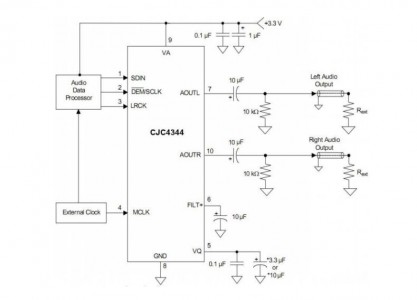
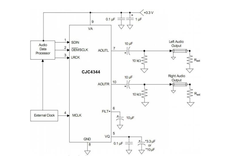
典型應用圖:
主要特點:
1、Muti-bitΔΣ調制器
2、24bit D/A 轉換器
3、自動檢測大到192KHz 的信號頻率
4、105dB 動態范圍
5、-90dB 總諧波失真+信噪比
6、低時鐘抖動敏感度
7、3.3V 或5V 工作電壓
在國產音頻DAC芯片領域,武漢光華芯生產的國產DAC芯片便是其中的佼佼者。了解更多關于武漢光華芯國產音頻DAC芯片的技術應用,請登錄工采網官網進行咨詢。
轉載請注明出處:傳感器應用_儀表儀器應用_電子元器件產品 – 工采資訊 http://www.iohhome.com/37213.html






