由工采網代理的GT316L是韓國greenchip推出的一款功能強大的電容式觸摸芯片,它支持16通道觸摸感應輸入,適用于多種形式的觸摸按鍵控制;具備低功耗、強大的防水與抗干擾性能,且支持多種通信協議和靈活配置;在抗EMC、EMI、硬件變化、電壓干擾、溫度漂移和濕度漂移等方面優異,在各種觸摸應用中遇到的CS和EFT噪聲環境下不會產生任何問題;符合國家強電測試標注,能過高壓測試,能過注入電流測試;適應各種復雜電磁環境,工作性能穩定。被廣泛應用于智能門鎖、便攜式電子產品、多媒體設備、智能家電以及辦公設備等領域。
該芯片工作電壓范圍:1.8V~5.5V,有兩種封裝形式可選(QFN-28和TSSOP-30L)并支持I2C接口模式;支持超低功耗、可調節功耗、可節靈敏度(64級),GT316L電容式觸摸芯片具有更強大的抗干擾能力,并符合國家強電測試標準。它經過高壓測試和注入電流測試,可靠性更高。
GT316L觸摸芯片采用先進的算法能有效抑制水漬、水霧、潮濕甚至懸浮水滴帶來的影響亦能在水中進行操作;支持更厚的面板材質和更靈敏的觸發,即使戴著手套也能實現精準操作,待機模式功耗低至9.6μA(@3.3V)支持32級LED調光控制,可滿足較多16鍵滑條和矩陣的設計需求。
GT316L是一款16個通道電容式觸摸感應芯片,可以使用作為調光LED驅動器輸出引腳,I2C接口可以當MCU IO或連接器資源不足時使用,GT316L無論是性能還是穩定性上都達到了較高的水準。能夠受到國內市場的歡迎主要因為其本身的性能極為穩定,再加上這類產品持久的使用壽命都讓其在市場上非常受下游客戶的歡迎。
此外,GTX316L具有較高的集成度,只需極少的外部組件即可實現觸摸按鍵的檢測;具有高電源電壓抑制比,從而減少按鍵檢測錯誤的發生,確保在惡劣環境條件下仍具有高可靠性;內置了獨有的嵌入式GreenTouch3TM引擎,具有模擬補償電路、嵌入式數字噪聲濾波器和智能超高靈敏度校準功能,對各種干擾具有較強的抗干擾能力。此外,該芯片具有較高的集成度,只需極少的外部組件即可實現觸摸按鍵的檢測,具有自動校準功能、低待機電流和抗電壓波動等特點。
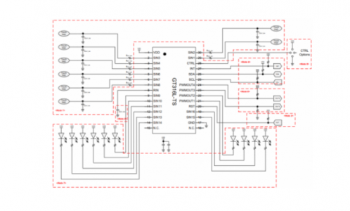
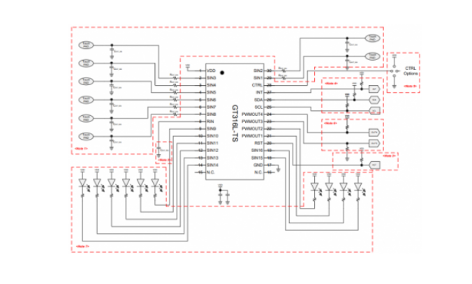
電路圖:
電容式觸摸芯片-GT316L主要特點:
16通道觸摸感應輸入
-這些引腳可以用作LED驅動引腳
嵌入式GreenTouch3引擎
-模擬補償電路
-嵌入式數字噪聲濾波器
-智能靈敏度校準
-嵌入式CS、EFT增強核心
供電電壓范圍寬:1.8V ~ 5.5V
四個25mA sink exclusive輸出引腳。
支持I2C接口;提供中斷功能。
16通道觸摸感應輸入(這些引腳可以用作LED驅動引腳)
LED驅動器(32步調光控制)
極低的功耗{待機模式:Min=9.6uA (@3.3V, RSP時間≈800ms)}
封裝:QFN-28L 4 x4;TSSOP-30L
通過無鉛認證
GT316L憑借其出色的抗干擾能力、靈活的配置選項和低功耗特性,為各種觸摸應用提供了可靠觸摸感應解決方案,聯系工采網“在線客服”獲取產品PDF、技術支持和DEMO板、可申請樣片。
轉載請注明出處:傳感器應用_儀表儀器應用_電子元器件產品 – 工采資訊 http://www.iohhome.com/43511.html






