?LED驅動芯片的工作原理?主要包括電壓轉換和電流調節,以確保LED在較佳條件下工作。LED驅動芯片通過將輸入的電源轉換為適合LED工作的電信號,確保LED能夠穩定、高效地發光。
LED驅動芯片首先將輸入的電源電壓轉換為適合LED工作的電壓。例如,當輸入的是較高電壓的直流電時,芯片內部的電路會通過一系列操作,如開關控制、電感電容儲能等,將電壓降低到適合LED工作的水平?。
LED驅動芯片通過內部電路精確調節電流,使其穩定在LED所需的數值。這通常涉及使用一個電流傳感器來監測輸出電流,并將實際電流與設定的目標電流進行比較,通過反饋機制保持LED的恒定電流輸出?。
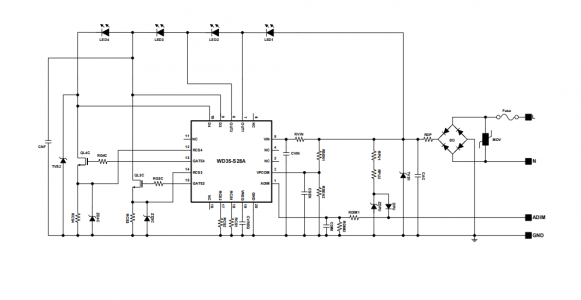
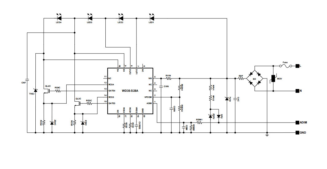
工采網代理的LED驅動芯片 - WD35-S28A是一款具有內部2通道和外部2通道的交流直接LED驅動IC。它能夠通過整流后的交流電壓驅動多個串聯的LED。由于需要的外部元件較少,這將大大方便設計。WD35-S28A具有更高的LED電流驅動能力,且電流可通過外部電阻調節。WD35-S28A將幫助工程師在LED照明領域生產出高效能、設計高效、成本效益高的優質產品。
WD35-S28A是一款(2+2)Ch LED照明驅動器IC,通過內部兩個通道的高壓FET和外部兩個通道的外部高壓MOSFET驅動器來控制LED照明系統的亮度。恒定的LED電流調節值可以通過四個外部電阻器來控制。LED電流可以通過使用RCS1、RCS2、RCS3和RCS4引腳設置。
WD35-S28A可根據交流輸入電壓調整LED電流,以保持總功耗恒定。VPCOM引腳是用于檢測交流輸入電壓的輸入端。
WD35-S28A的結溫不應超過較大限制,當硅溫高于160°C時,LED熄滅,當硅溫低于溫度遲滯時,WD35-S28A重新啟動工作。
WD35-S28A可以與模擬調光配合使用。要正確使用模擬調光,必須在外部模擬調光信號、ADIM和GND之間連接一個電阻網絡。請參考典型應用電路。
典型應用圖:
LED驅動芯片 - WD35-S28A的特性:
LED直接驅動器來自交流線路
寬輸入范圍:AC 90~305V
具有內部2個通道和外部2個通道的恒流驅動
可調通道驅動電流
與模擬調光兼容
功率因數高> 0.9
總諧波失真降低< 15%
過溫保護
EMI安全運行
熱增強型QFN 20針
LED驅動芯片 - WD35-S28A的應用:
交流直接LED照明應用
下部照明
嵌入式燈
路燈;街燈
韓國Wellang在LED驅動領域深耕多年,是該領域的佼佼者,想了解更多LED驅動芯片技術應用,請登錄工采網進行咨詢。
轉載請注明出處:傳感器應用_儀表儀器應用_電子元器件產品 – 工采資訊 http://www.iohhome.com/40630.html






