工采網代理的HBUS芯片 - MS1192是適用于HBS總線規范(日本電子工業協會)的適配器芯片,具備發送接收數據的功能。在發送接收單元中采用AMI編碼方式,可使用雙絞線進行互聯,信號傳輸采用差分方式。
HBS協議對國際標準化組織(ISO)提出的開放系統互連(OSI)七層模型作了精簡,引用了其中的1,2,7層,由三層結構組成,分為物理層、數據鏈路層和應用層。
物理層描述了信號模式和傳輸介質。信號線采用普通的雙絞線。HBS總線上的信號采用脈寬編碼的方式。由于選用的HBS通信芯片要求傳輸信號的頻率zui大在 10 kHz左右,所以采用50μs低電平,50μs高電平表示邏輯“0”;50μs低電平,150μs高電平表示邏輯“1”。采用這種方式,抗干擾能力強。接收端通過計算兩個下降沿之間的時間來判斷邏輯“0”和邏輯“1”。協議的數據鏈路層主要是通訊幀結構的設計。通訊以幀的形式進行,所有從主機模塊發出的幀是定長的,數據幀的內容包括起始字節、地址字節、數據字節、校驗字節。
芯片采用單電源5V供電,并且內部集成了輸出三極管以減少外圍電路所需的器件數量。接口芯片 - MS1192一般主要用于電話及相關設備、安全裝置、AV設備、空調設備等。
主要特點:
脈沖變壓器置換
高可靠性
可在 5V 單個電源下工作
低成本
外接零件少、設計簡單
波特率可達 119200bps
應用:
電話及相關設備
空調設備
安全設備
AV 裝置
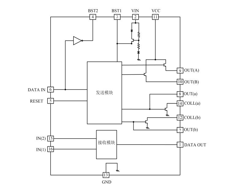
內部框圖:
目前接口芯片?- MS1192型號產品大量現貨供應
轉載請注明出處:傳感器應用_儀表儀器應用_電子元器件產品 – 工采資訊 http://www.iohhome.com/18302.html






