糧食的水分含量是衡量糧食質量的重要標準,在糧食的運輸,儲藏,加工生產等環節中尤為重要。因此可以準確的檢測出糧食的含水量,并將其控制在安全的范圍之內很重要。在檢測糧食水分方面,電容傳感器芯片MDC04以其測量精度高及抗干擾,設計簡單且成本低等優點成為客戶的優先選擇。電容傳感器MDC04用于糧食水分檢測的主要工作原理是將糧食作為電容的介質,糧食水分不同其介質常數不同從而引起電容值的變化。高精度數字電容傳感芯片 - MDC04將電容的變化值轉化成電量的變化,從而達到檢測糧食水分的目的。在設計過程中,工程師常將固定的電容接到如下圖C1/C2/C3/C4位置去驗證電容傳感器的精度是否符合設計的要求,在檢測的過程中常常會遇到電容傳感器MDC04的輸出值噪聲過大,與規格書標定的值相差很大。
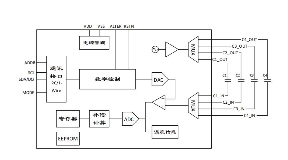
內部框圖:
如果遇到類似的的問題可以從如下幾個方面考慮:
1、建議選擇精度為1%的固定電容檢測電容傳感器的MDC04的精度,避免因電容本身的精度影響的測試的結果
2、將電容傳感器MDC04管腳與固定電容的連線要盡量的短,減少寄生電容的影響
3、選擇高精度測量儀器進行測量,以免因測量儀器精度低導致檢測有誤
轉載請注明出處:傳感器應用_儀表儀器應用_電子元器件產品 – 工采資訊 http://www.iohhome.com/17767.html





